Human Creativity and Generative Artificial Intelligence. How Imagination and Algorithms Come Together.
Artificial intelligence has now entered our daily lives with almost invisible naturalness. It writes texts, generates images, and suggests ideas. And, above all, it is beginning to occupy an increasingly large space even in areas that we thought were more ‘human’: creativity, art, and the humanities.
According to the latest report by the United Nations Educational, Scientific and Cultural Organisation (UNESCO), published a few days ago, artificial intelligence could already be generating losses of up to €85 billion a year for cultural professionals. The report, based on data collected in over 120 countries, paints a picture of a cultural ecosystem undergoing profound change, driven by digitalisation, the impact of artificial intelligence, shifts in the balance of global trade, and increasing pressure on artistic freedom. The report states: “The content, generated entirely by artificial intelligence prompts with limited human input, is characterised by low to medium quality, and imitates existing styles of copyrighted works on which the artificial intelligence systems were trained”.
This research, published in Technovation and authored by Mattia Pedota, Professor of Economics and Management at Politecnico di Milano, among others, fits perfectly within this context. We met with Prof. Pedota to try to understand what really happens when creativity becomes a shared process between humans and artificial intelligence, and what skills are needed today to not only use it, but to guide it.
Professor, can you tell us about your academic career and how you came to work on artificial intelligence and innovation at the Politecnico di Milano?
I first took a Bachelor of Science in International Economics, Management and Finance from Bocconi University. My journey then continued with a Master of Science in International Management, and during that time, I developed a strong interest in technology and innovation management. Since the Politecnico di Milano is particularly advanced in this area, I decided to pursue a PhD here.
My initial thesis focused on technologies related to Industry 4.0—including 3D printing, artificial intelligence, blockchain and cyber-physical systems—all technologies with a strong socio-technical component, i.e. based on the interaction between humans and digital systems.
Over time, I have gradually focused my research on artificial intelligence. I believe that it is undoubtedly the most disruptive technology because it changes the way we create and absorb knowledge. Knowledge is the basis, not only of business management and strategy, but of innovation itself. It is the driving force behind progress, both for businesses and for society.
I am currently focusing in particular on the implications of AI on innovation processes and, more specifically, on how it boosts individual creativity and interacts with people.
How did the study published in Technovation come about?
I am happy to share this story because it is quite amusing. The study began in collaboration with two dear friends who have different careers: one of them is a software engineer at Google, the other is a computational neuroscientist at the University of Pescara.
One of my passions is literature, and I am a member of the jury for a poetry and prose competition in my city: Calendimaggio. Recently, I have begun to notice clues in some of the compositions that suggest the probable use of artificial intelligence.
I shared my thoughts with my friends, and it sparked a discussion about why, instead of becoming more creative, these poems seemed to be becoming increasingly standardised. We therefore asked ourselves how we could use artificial intelligence to make a work appear more rather than less original. One of the possible hypotheses formulated gave rise to the idea of conducting this study.
Can you briefly tell us what the study is about and how it differs from others in this field?
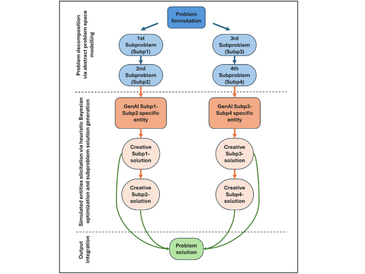
The most original aspect of this study is the identification of artificial intelligence, particularly generative AI such as ChatGPT, as an overlap of multiple personalities. It should therefore not be seen as a single, monolithic tool, but as a weighted average of all the personality types that the data allows it to create.
If you approach the model naively, the result is precisely this average: a neutral output, not particularly suited to the task and often subject to biases related to training data or prompts.
The insight we provided in the paper is: through prompt engineering techniques, specific personalities can be identified and brought into play, causing the probabilistic distribution to converge towards an optimal identity. In this paper, we demonstrate mathematically that for every creative task there is always an optimal personality that maximises the creativity of the output.
This does not mean the user can actually achieve maximum creativity, but it does represent a “north star” that directs the search for a more conscious and effective use of the tool.
To summarize, while management literature traditionally focuses on searching for solutions, we argue that with AI it is also necessary to explore the model’s personality space. The process is more complex and time-consuming, but it can lead to significantly better creative outputs.
How does generative AI intersect with the human component? What skills and abilities will become most important in this regard?
Undoubtedly, skills such as divergent thinking, strictly human creativity, intuition, analogical thinking, and skills typical of literature on creativity will all remain pivotal. AI is capable of generating a different kind of creativity, one that is algorithmic and based on pattern recognition.
People are going to need skills that bridge the gap between output and the creativity of artificial intelligence. All those skills that, within the framework of our paper, enable us to search for that optimal entity that we have demonstrated exists. These skills are more closely related to analytical and structured thinking, which can be learned and developed more easily than those behind creative thinking as it is traditionally understood.
However, there is an obvious risk, as mentioned earlier: that of creative stagnation or dependence on this type of tool. What is your opinion on this matter?
One of the greatest risks of AI, in my view, is precisely that it causes creativity to become numb. It’s a real risk, and perhaps one that is never discussed enough. Creativity, and human intelligence in general, is like a muscle: it is a skill that must be constantly exercised. It depends on cognitive characteristics, but also on behavioural characteristics, such as intrinsic motivation, enthusiasm, and emotional characteristics.
Systematically using an external tool not only replaces cognitive abilities, but also likely extinguishes motivation and self-efficacy, the ability to believe in oneself.
As a professor, I often see artificial intelligence being used mechanically, unfortunately. It has become a shortcut that allows students to complete a task quickly, rather than delving deeper into it with their own critical thinking skills.
This risk is particularly high for younger generations, whose brain plasticity is still high. If people become accustomed too early to delegating creative thinking to an external system, the effects can be problematic. Empirical studies would be needed to measure these effects accurately and, if necessary, prepare countermeasures.
On the other hand, there is also very strong positive potential. AI is an extremely powerful tool, especially when used correctly: integrating it with human intuition, with the ability to coordinate and break down a problem into sub-problems, to select the most suitable entity, to contextualise the output with a critical spirit and to recompose it strategically with respect to the task. When this occurs, improvements are significant, not only in terms of efficiency, but also in terms of real augmentation of human capabilities.
How do you envision the future of Artificial Intelligence in relation to creativity?
I see two possible scenarios ahead. A slightly more dystopian future dominated by automation and the flattening of human creativity, and one in which the effect of augmentation emerges.
It is very difficult to predict which of the two futures will emerge, because there are policy factors and cultural trends that interact in unpredictable ways.
Therefore, it also depends on how the story unfolds, due to dynamics that are partly random and then tend to strengthen over time. Precisely because of this possible polarisation between very different futures, I believe that this area requires the utmost attention. It is not something to be left to chance or market logic alone. It is a process that should be guided, including through targeted policy interventions.
Before concluding, one last question: what advice would you give to a student who wants to pursue research in general and in this field in particular?
First of all, I believe it is essential to work hard on self-awareness. That is a general rule, in my opinion. As the famous Delphic motto says: “Know thyself”. This is the most important aspect when faced with a significant decision, especially one that affects your career. It is necessary to understand whether research, which is a very particular field, is really suited to your personality.
Why do I call it “particular”? Because it offers very strong intellectual and cultural incentives. In my case, these are stimuli that I could not do without: they are what give me the energy to face each day. If I had to do repetitive and monotonous work, I would end up looking for these stimuli elsewhere and get distracted, making it impossible to do the job well. This is why choosing research was an easy decision for me.
Furthermore, research guarantees a great deal of independence and requires an increasing capacity for self-management. At the beginning of a PhD programme, you receive more guidance, but over time you need to develop increasingly critical and independent thinking. Today, the world of research is closely linked to networking: you need to be open-minded, willing to travel a lot, and ready to constantly question yourself.
This occurs during the lengthy paper review processes, at conferences where you are asked a wide variety of questions, and even in everyday situations, for example through feedback from students in courses. You are continually questioning yourself, making comparisons constantly, almost as if it were a permanent debate. It can be extremely stimulating, but it must correspond to what you are looking for. If you want intellectual stimulation and are not afraid of constantly rethinking and comparing, then research may be the ideal field for you.